
SafePlate AI - Programmatically Post to Facebook
SafePlate AI - Food Safety Assistant (2 Part Series)
I started working on SafePlate AI because I wanted to help a loved one who was struggling with food allergies, hoping to make their daily life a little easier. Managing food allergies and dietary restrictions can be frustrating and time-consuming, especially when you want to make sure every meal is safe and fits your nutrition goals. I realized there wasn’t a simple tool that could help me quickly identify safe foods and suggest meals tailored to my needs. So, as a good developer, I decided to build one myself.
In this post, I want to share on of the feature that I added to the product: how to programmatically post to Facebook after a recipe is created.
The project is built using Google Cloud Platform, Ionic (Angular), NestJS and Vertex AI.
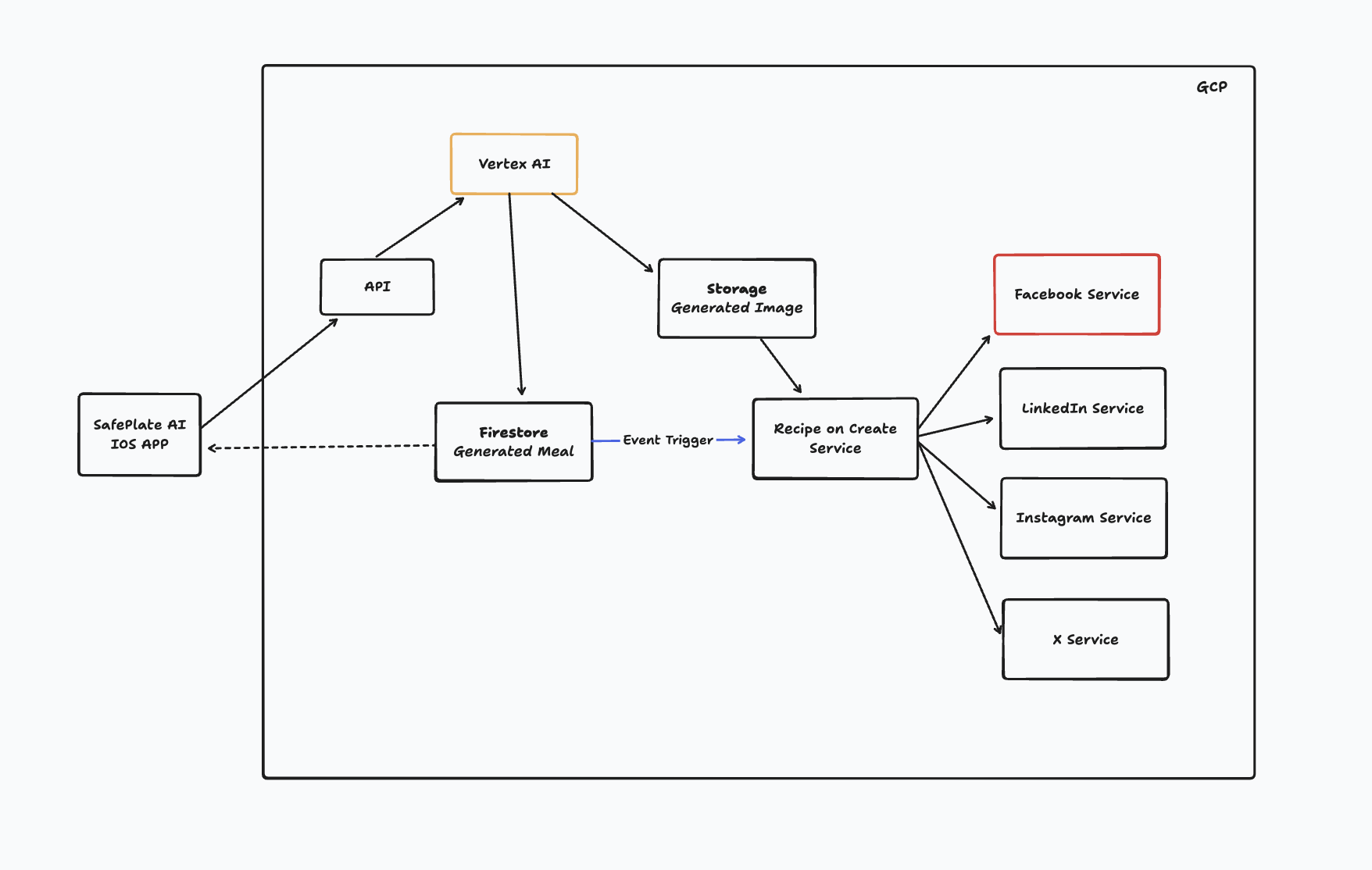
The Architecture
Here is the flow where all the magic happens:
Let's have a look at the steps:
- User generates a recipe from the mobile app
- The recipe and image are created and saved to Firestore & Storage
- The generated meal from Firestore will trigger a cloud run service (Recipe on Create)
- Recipe on Create service will retrieve data from Firestore & Storage then call Facebook Service to programmatically post to Facebook Page
Prerequisites
- Register as a Facebook Developer and create an app in the Facebook Developer Portal.
- Have admin access to the Facebook Page you want to post to.
- Obtain the necessary permissions (pages_manage_posts, pages_read_engagement) through Graph API Explorer.
- Generate a valid Page Access Token.
Posting to a Facebook Page Using the Graph API
First, make sure that get the Facebook Page ID, and the User Access token in the environment.
// .env
# Retrieve from Facebook About page
FACEBOOK_PAGE_ID= # The ID of your Facebook Page
# The User Access Token must have 'pages_read_engagement' and 'pages_manage_posts' permissions
FACEBOOK_USER_ACCESS_TOKEN=
The token will expire in an hour, but you can extend it to three months by visiting Access Token Debugger.
After having everything ready, let's start sending generated meal to Facebook Page.
In order to post something to a page, we will get the Page Access Token by using User Access Token.
/**
* Get a Page Access Token for a specific Page ID
* This method directly fetches the access_token field for a specific page ID
* @param userAccessToken The user access token
* @param pageId The specific page ID to get the token for
* @returns The page access token
*/
async getPageAccessTokenForSpecificPage(userAccessToken: string, pageId: string): Promise<string> {
try {
// Use the exact URL format as specified
const url = `https://graph.facebook.com/${FACEBOOK_API_VERSION}/${pageId}?fields=access_token&access_token=${userAccessToken}`;
const response = await axios.get(url);
if (response.data && response.data.access_token) {
const pageToken = response.data.access_token;
return pageToken;
} else {
throw new Error('No access_token field in response');
}
} catch (error: any) {
console.error('Error retrieving Page Access Token directly:', error.response?.data || error.message);
throw new Error(`Failed to get Page Access Token: ${error.response?.data?.error?.message || error.message}`);
}
}
After that, let send something to the Facebook Page.
const apiUrl = `https://graph.facebook.com/${FACEBOOK_API_VERSION}`
// Use the /photos endpoint for posting images to a Page
const url = `${this.apiUrl}/${pageId}/photos`
const FormData = require('form-data')
const form = new FormData()
form.append('source', imageBuffer, {
filename: 'image.jpg',
contentType: mimeType || 'image/jpeg',
})
form.append('caption', caption)
form.append('access_token', accessToken)
const response = await axios.post(url, form, {
headers: form.getHeaders(),
})
The code received image as buffer format, and pass to Facebook Graph API to generate a facebook post with an image. The pageId and accessToken are from the environment the previous request.
Common Pitfalls and Best Practices
- Permissions: Ensure your app has the right permissions approved via Facebook App Review.
- Access Tokens: Use long-lived Page Access Tokens for stability.
- Deprecations: The
publish_actionspermission is deprecated; use Page tokens or Share Dialogs instead. - Rate Limits: Respect Facebook API rate limits to avoid errors.
- App Mode: Switch your app from Development to Live mode for real user access.
- Error Handling: Implement robust error handling to manage token expiration and permission issues.
Conclusion
Programmatic posting to Facebook Pages via the Graph API empowers businesses and developers to automate content delivery efficiently. For user-driven sharing, the Facebook Share Dialog provides a seamless experience without complex permissions. By following Facebook’s guidelines and best practices, you can integrate Facebook posting smoothly into your applications.
Final Thoughts
SafePlate AI started as a personal solution to a daily challenge and has grown into a tool I’m happy to share with others. It’s not perfect, but it’s practical and built with real-world needs in mind.
If you’re interested in trying it out, you can find it on the Apple App Store. I hope it makes meal planning a little easier and safer for you, just as it has for me.
Thank you for reading, and feel free to reach out with any questions or feedback!